Matura z matematyki stanowi wyzwanie dla uczniów i jednocześnie punkt odniesienia w ocenie ich wiedzy i umiejętności. W 2023 i 2024 roku uczniowie podejmujący się tego egzaminu będą mieli do czynienia ze zmienioną formą wymagań.
Aby Wam pomóc poniżej publikujemy obowiązujące wymagania na maturę z matematyki w latach 2023-2024.🔍
Wprowadzenie - Wymagania Maturalne
Czy jesteś uczniem szkoły średniej w Polsce i masz zamiar zmierzyć się z nadchodzącym Egzaminem Maturalnym z Matematyki w 2024 roku? Jeśli tak, ważne jest, aby zapoznać się z wymaganiami maturalnymi na rok 2023 i 2024 z matematyki. Różnią się one nieco od tych z poprzednich wymagań - część została przeniesiona do rozszerzenia.
Ten kompleksowy przewodnik dostarczy Ci niezbędnych informacji, wskazówek i źródeł, które pomogą Ci skutecznie i z pewnością siebie przygotować się do egzaminu. Zanurzmy się w temacie!
Wymagania Maturalne 2024 Matematyka: Zrozumienie Wymagań
Zanim zagłębimy się w konkretne tematy egzaminu, zrozumienie wymagań maturalnych 2024 z matematyki jest kluczowe. Te wymagania określają kluczowe pojęcia, umiejętności i techniki matematyczne, które studenci powinni opanować, aby osiągnąć sukces na egzaminie. Dostosowanie planu nauki do tych wymagań pozwoli Ci dobrze przygotować się do ewentualnych wyzwań, które mogą pojawić się podczas egzaminu.
Dział 1: Liczby rzeczywiste
Rozdział dotyczący liczby rzeczywistych jest istotnym elementem wymagań maturalnych 2024 z matematyki. Liczby rzeczywiste to pojęcie fundamentalne, które znajduje zastosowanie w wielu dziedzinach matematyki oraz w życiu codziennym. W tym rozdziale zbadamy różne właściwości i operacje na liczbach rzeczywistych, a także omówimy ich znaczenie i zastosowania w matematyce i poza nią. Zrozumienie liczb rzeczywistych jest niezwykle istotne dla budowania solidnych fundamentów matematycznych i wykorzystania w kolejnych działach.
Dział 2: Wyrażenia algebraiczne
Wyrażenia algebraiczne są nieodłączną częścią dziedziny matematyki zwaną algebrą. Wiedza na temat wyrażeń algebraicznych jest niezwykle istotna dla zdobycia świetnych wyników na maturze z matematyki. Ten obszar matematyki obejmuje wiele kluczowych tematów, takich jak rozwiązywanie równań liniowych i kwadratowych, praca z wielomianami, a także zrozumienie logarytmów i funkcji wykładniczych.
Ważnym aspektem pracy z wyrażeniami algebraicznymi jest umiejętność rozwiązywania równań. To umożliwia znalezienie wartości nieznanych lub punktów przecięcia różnych krzywych. Również, upraszczanie wyrażeń algebraicznych jest istotne, aby wydobyć istotne informacje lub uprościć złożone wyrażenia do bardziej zwięzłej formy.
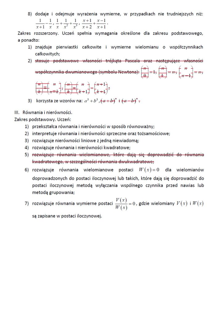
Dział 3: Równania i nierówności
Równania i nierówności to kolejny ważny obszar wymagań maturalnych 2024 z matematyki. Rozumienie równań i nierówności jest niezwykle istotne, ponieważ są one powszechnie wykorzystywane w wielu dziedzinach matematyki oraz w życiu codziennym.
Równania są wyrażeniami matematycznymi, w których dwie strony są sobie równe. Ich rozwiązywanie polega na znalezieniu wartości nieznanych, które spełniają dane równanie. Praca z równaniami wymaga zastosowania różnych technik, takich jak zastosowanie operacji algebraicznych, upraszczanie wyrażeń i analiza własności równań. Równania liniowe i kwadratowe są szczególnie ważnymi typami równań, które należy opanować w celu skutecznego rozwiązywania zadań na egzaminie maturalnym.
Nierówności, z kolei, opisują relacje porównawcze między dwoma wyrażeniami. Mogą one określać, czy jedna wartość jest większa, mniejsza lub równa drugiej wartości. Również rozwiązywanie nierówności jest ważnym umiejętnością, ponieważ pozwala określić przedziały, w których znajdują się dopuszczalne wartości dla danej nierówności. Praca z nierównościami wymaga analizy i zastosowania odpowiednich reguł matematycznych.
W tym dziale będziemy zgłębiać różne rodzaje równań i nierówności, uczyć się ich rozwiązywania oraz rozwijać umiejętność analizy i interpretacji wyników.
Dział 4: Układy równań
Innym obszarem objętym wymaganiami maturalnymi 2024 z matematyki sa układy równań.
Układ równań to zbiór dwóch lub więcej równań, które są rozpatrywane jednocześnie. Zadaniem ucznia będzie rozwiązanie takiego układu i znalezienie wartości nieznanych, które spełniają wszystkie równania jednocześnie.
Praca z układami równań wymaga zastosowania różnych technik, takich jak zastosowanie operacji algebraicznych, redukcja równań do postaci prostszej, eliminacja zmiennych czy zastosowanie metody substytucji. Podstawowym celem rozwiązywania układów równań jest znalezienie punktu przecięcia dla poszczególnych równań, co interpretuje się jako rozwiązanie układu.
Dział 5: Funkcje
Funkcja to relacja między dwiema zbiorowościami, która przyporządkowuje każdemu elementowi jednego zbioru dokładnie jeden element drugiego zbioru. Praca z funkcjami obejmuje analizę ich własności, rysowanie wykresów, rozwiązywanie równań funkcyjnych i obliczanie wartości funkcji.
Wiedza na temat funkcji jest niezwykle istotna dla skutecznego rozwiązywania zadań na egzaminie maturalnym. Dział ten obejmuje różne typy funkcji, takie jak funkcje liniowe, kwadratowe, wykładnicze, logarytmiczne i trygonometryczne. Zrozumienie własności i zachowań tych funkcji jest kluczowe dla analizy i interpretacji danych matematycznych.
Ćwiczenia polegające na rysowaniu wykresów funkcji, analizie ich monotoniczności, ekstremów i asymptot są również ważne dla osiągnięcia sukcesu w tym dziale.
Dział 6: Ciągi
W tym dziale będziemy zgłębiać różne rodzaje ciągów, takie jak ciągi arytmetyczne i geometryczne. Ciągi arytmetyczne charakteryzują się stałym różnicą między kolejnymi wyrazami, podczas gdy ciągi geometryczne mają stały iloraz między wyrazami.
Zadania z ciągów na egzaminie maturalnym mogą obejmować obliczanie sumy skończonej lub nieskończonej ciągu, wyznaczanie wyrazów ciągu, znajdowanie ogólnego wzoru rekurencyjnego lub znajdowanie miejsca zerowego danego wyrazu.
Praca z ciągami wymaga umiejętności rozpoznawania wzorców, znajdowania zależności między wyrazami oraz korzystania z odpowiednich wzorów i reguł matematycznych. Właściwa analiza i dedukcja będą niezbędne do rozwiązania zadań związanych z ciągami.
Dział 7: Trygonometria
Trygonometria zajmuje się badaniem relacji między kątami i długościami boków w trójkątach. Zrozumienie podstawowych funkcji trygonometrycznych, takich jak sinus, cosinus i tangens, oraz ich zastosowania jest niezbędne w wielu dziedzinach nauki i życia codziennego.
W tym dziale będziemy zgłębiać różne aspekty trygonometrii, takie jak obliczanie miar kątów i długości boków w trójkątach za pomocą funkcji trygonometrycznych, rozwiązywanie równań i nierówności trygonometrycznych oraz korzystanie z trygonometrycznych wzorów redukcyjnych i tożsamości.
Zadania z trygonometrii na egzaminie maturalnym mogą obejmować wyznaczanie wartości funkcji trygonometrycznych dla określonych kątów, obliczanie długości boków trójkąta na podstawie informacji o kątach i innych bokach, a także analizowanie właściwości trygonometrycznych w różnych kontekstach.
Dział 8: Planimetria
Planimetria zajmuje się badaniem figur płaskich, takich jak trójkąty, czworokąty i koła, oraz ich własności geometrycznych. Zrozumienie podstawowych pojęć, takich jak obwód, pole i własności figur płaskich, jest niezbędne w wielu dziedzinach nauki i życia codziennego.
W tym dziale będziemy zgłębiać różne aspekty planimetrii, takie jak obliczanie obwodu i pola figur płaskich, rozwiązywanie zadań dotyczących podobieństwa i kątów w figurach, a także korzystanie z odpowiednich wzorów i reguł geometrycznych.
Zadania z planimetrii na egzaminie maturalnym mogą obejmować obliczanie obwodu i pola trójkątów, czworokątów i okręgów, analizowanie własności figur podobnych oraz wykorzystywanie twierdzeń geometrycznych do rozwiązywania problemów.
Dział 9: Geometria analityczna
Geometria analityczna to dziedzina matematyki, która łączy geometrię i algebra. Obejmuje ona badanie figur geometrycznych przy użyciu technik algebraicznych, takich jak współrzędne punktów i równania. Zadania z geometrii analitycznej na egzaminie maturalnym mogą wymagać analizy punktów, prostych, okręgów i innych figur geometrycznych w układzie współrzędnych.
Praca z geometrią analityczną wymaga umiejętności interpretacji równań, wykresów i własności figur geometrycznych. Zrozumienie zależności między równaniami i geometrią jest kluczowe. Również analiza punktów przecięcia, odległości między punktami oraz cech wykresów figur geometrycznych stanowi istotną część tego działu.
Dział 10: Streometria
Stereometria zajmuje się badaniem figur przestrzennych, takich jak sześciany, ostrosłupy, walce i kule, oraz ich właściwości geometrycznych. Zrozumienie podstawowych pojęć, takich jak objętość, powierzchnia i przekrój figur przestrzennych, jest niezbędne w wielu dziedzinach nauki i życia codziennego.
W tym dziale będziemy zgłębiać różne aspekty stereometrii, takie jak obliczanie objętości i powierzchni brył, rozwiązywanie zadań dotyczących przekrojów i relacji między figurami przestrzennymi, a także korzystanie z odpowiednich wzorów i reguł geometrycznych.
Zadania ze stereometrii na egzaminie maturalnym mogą obejmować obliczanie objętości i powierzchni brył, analizowanie przekrojów brył, wykorzystywanie twierdzeń geometrycznych do rozwiązywania problemów oraz identyfikację relacji między różnymi figurami przestrzennymi.
Dział 11: Kombinatoryka
Kombinatoryka zajmuje się badaniem różnych kombinacji, ustawień i aranżacji elementów w zbiorach. Jest to dziedzina, która bada liczby, struktury i wzorce, które wynikają z kombinacji elementów.
W tym dziale zgłębimy różne tematy kombinatoryki, takie jak permutacje, kombinacje, rozmieszczenia, teoria grafów oraz zasady kombinatoryczne, takie jak zasada szufladkowa, zasada włączeń i wyłączeń oraz zasada dwumianowa. Poznamy różne techniki i metody rozwiązywania problemów kombinatorycznych.
Zrozumienie kombinatoryki ma szerokie zastosowanie zarówno w matematyce, jak i w praktycznych sytuacjach życiowych. Dzięki kombinatoryce możemy analizować i modelować różne scenariusze, takie jak rozmieszczenie osób w miejscu siedzącym, planowanie tras w podróży, organizacja zadań czy rozkładanie przedmiotów na półkach. Kombinatoryka pozwala nam także analizować zjawiska probabilistyczne, takie jak obliczanie prawdopodobieństwa różnych zdarzeń.
Dział 11: Rachunek prawdopodobieństwa i statystyka
W ramach tego działu będziemy zgłębiać różne pojęcia i metody związane z rachunkiem prawdopodobieństwa. Poznamy podstawowe definicje i reguły, takie jak prawdopodobieństwo jednostkowe, zdarzenie przeciwnie sprzeczne, suma prawdopodobieństw oraz reguła mnożenia i reguła dodawania. Nauczymy się również stosować te pojęcia do rozwiązywania praktycznych problemów, takich jak rzuty monetą, losowanie kart czy symulacje losowe.
Drugim aspektem tego działu będzie statystyka. Poznamy podstawowe pojęcia, takie jak zmienna losowa, populacja i próba, miary tendencji centralnej (średnia, mediana, modalna) oraz miary rozproszenia (wariancja, odchylenie standardowe). Nauczymy się również analizować dane statystyczne, tworzyć wykresy, interpretować wyniki i wyciągać wnioski na ich podstawie.
Dział 12: Optymalizacja i rachunek różniczkowy
Dział Optymalizacja i rachunek różniczkowy wprowadza do matematyki bardziej zaawansowane narzędzia analizy funkcji. Centralnym zagadnieniem są zadania optymalizacyjne, czyli takie, w których uczniowie poszukują największej lub najmniejszej wartości pewnej wielkości - na przykład maksymalnej objętości bryły lub minimalnego kosztu produkcji. W zakresie podstawowym optymalizacja dotyczy przede wszystkim funkcji, które można opisać za pomocą funkcji kwadratowej, a rozwiązanie sprowadza się do znalezienia wierzchołka paraboli.
W zakresie rozszerzonym kluczowe staje się pojęcie pochodnej funkcji, będące fundamentem rachunku różniczkowego. Uczniowie poznają definicję granicy funkcji, która pozwala badać zachowanie funkcji w pobliżu punktu lub w nieskończoności. Następnie definiowana jest pochodna funkcji (jako granica ilorazu różnicowego), a także jej znaczenie: geometryczne (jako współczynnik kierunkowy stycznej do wykresu funkcji w danym punkcie) oraz fizyczne (jako chwilowa prędkość lub tempo zmian). Nabywają również umiejętność sprawnego obliczania pochodnych dla różnych typów funkcji.
Wreszcie, głównym celem tego działu jest praktyczne wykorzystanie pochodnej. Jest ona stosowana do kompleksowego badania przebiegu zmienności funkcji, co obejmuje określanie monotoniczności (kiedy funkcja jest rosnąca, a kiedy malejąca) oraz wyznaczanie ekstremów lokalnych (punktów minimum i maksimum). Ta wiedza i umiejętność pozwalają na rozwiązywanie złożonych zadań optymalizacyjnych, które nie byłyby możliwe do rozwiązania przy użyciu jedynie metod z zakresu podstawowego.
Pobierz wzory brakujące w tablicach maturalnych
Podaj email aby pobrać tablice do matury uzupełnione o brakujące wzory w pdf